51吃瓜网

当前所在位置: 51吃瓜网 -- 学生工作 -- 党团建设 -- 正文

党团建设

51吃瓜网 关于推荐参加2025年中国国际大学生创新大赛项目的公示
作者:编辑:廖婷审核:时间:2025-05-23点击:

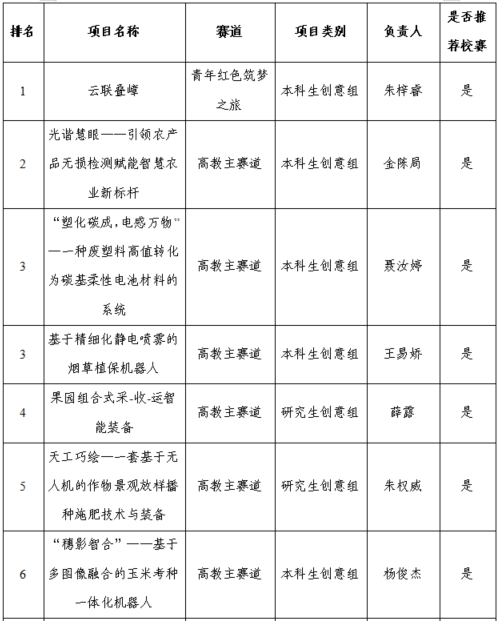
根据学校部署,为培育遴选项目参加中国国际大学生创新大赛(2025)湖北省复赛,学院于近期举办了2025年中国国际大学生创新大赛院赛。

经学院前期宣传动员、学生自主申请、学院统一评审,现将比赛排名公示如下:


以上结果公示时间为2024523-525日,如有异议请向本科生学生工作办公室反映,联系电话:87282186;联系人:廖婷


                                                              51吃瓜网 51吃瓜网                                                                       2025523