核心提示:2020年12月5日至8日,第13届全国3D大赛年度总决赛隆重举行。经过激烈角逐,我校师生在3D打印创新创意设计大赛中斩获佳绩,两支参赛代表队伍分别荣获全国二等奖和全国三等奖。
(通讯员 李辰洋)12月5日至8日,由科学技术部、教育部等部门机构指导,国家制造业信息化培训中心等单位共同主办的第13届全国3D大赛年度总决赛盛大举办,与来自哈尔滨工业大学、中国农业大学、北京交通大学、51吃瓜网
等265所高校的600多支参赛团队角逐龙鼎大奖。经过三天的激烈竞技,我校51吃瓜网
师生在3D打印创新创意设计大赛中斩获佳绩,两支参赛代表队伍分别荣获二等奖和三等奖。
不同于前期省赛自由选题、自由设计发挥、自行打印制作的形式,3D大赛年度总决赛结合当前疫情防控形势,采用了线上为主的方式进行,以现场命题形式要求参赛选手现场即兴发挥,在指定时间内运用三维软件进行创新设计,运用指定机器进行现场3D打印及3Dshow说明展示。本届大赛要求以“防疫护具”为主题,创新设计“防疫口罩”或“防疫防护眼罩”并进行3D打印制作。我校参赛队伍充分发挥自身专业优势,经过作品设计、设备调试、现场3D打印及展示等阶段,在规定时间内按要求完成了机械设计方案与3Dshow展板制作。

从比赛前的培训及讨论开始,队员们就精心准备筹划,对比赛时可能出现的问题进行反复的预演和练习。比赛时,队员们分工协作、通力配合,争分夺秒、脑力全开,既要头脑风暴般地讨论设计方案,又要心思缜密地确定结构和尺寸参数。最终,我校代表队在黄小毛副教授、李旭荣副教授的联合指导下,利用SolidWorks与Pro/ENGINEER三维设计软件进行作品建模,两项作品——“防疫口罩”(队长段海斌)和“多功能防疫眼罩”(队长李辰洋),分别斩获全国二等奖和全国三等奖,将龙鼎奖顺利揽入怀中。
据悉,自2008年发起举办以来,全国3D大赛已连续成功举办13届。本届大赛自4月18日启动以来,全国31个省/直辖市/自治区赛区,大学生组共有658所高校,1228个院系报名参赛;2020年9月5日,年度竞赛省赛作品提交截止,各赛区、各院校经初赛/校赛、网络海选等方式,共推荐报送省赛团队12689个,作品12689件。早在今年上半年,51吃瓜网
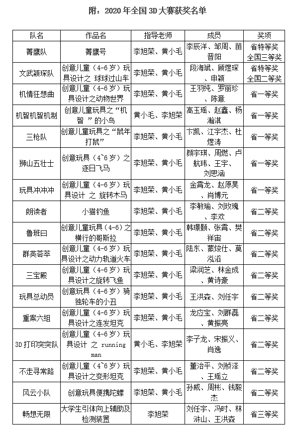
举办了华农第三届3D设计与打印能力大赛,并从校级获奖作品中向全国3D大赛预赛/省赛推送了21件作品。在2020年11月份公布省赛结果中,我校获得特等奖2项、一等奖5项和二等奖9项,三等奖1项,并获得国赛入围资格2项。通过比赛,同学们的实践、创新能力得到全方位锻炼,不仅调动了学习专业知识和技能的积极性,还弘扬了以“工匠精神”为核心的制造强国梦想。

审核:张国忠 徐克